2026年3月,《中华人民共和国国民经济和社会发展第十五个五年规划纲要(草案)》 正式发布,一项令全球生命医学圈振奋的信号落地:类器官与器官芯片被首次纳入国家五年规划,明确列入前沿科技攻关任务,并要求超前部署面向2035的国家重大科技项目。
这一举措不仅是技术的“升格”,更标志着中国生物医药从跟跑到领跑、从实验室到产业化的战略转折。

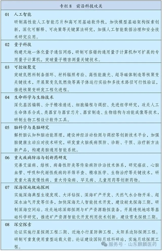
政策原文精准解读:国家层面对类器官的最高定调
在规划纲要第三篇第八章·专栏8「前沿科技攻关」 中,生命科学与生物技术板块明确提出:
深化基因编辑、分子精准递送、细胞编程与调控、先进组学研究,攻关人工生命体系合成、类器官与器官芯片、器官制造、生物结构与功能成像等技术,研制生物工程设计软件工具。

核心信号
首次入规:类器官与器官芯片从科研热点,正式成为国家战略科技力量。
超前布局:锚定2035中长期目标,不是短期应用,而是原始创新与核心技术突破。
体系化攻关:与人工生命、器官制造、生物成像联动,构建从基础研究到产业转化的完整链条。
新质生产力:纳入生物医药创新底座,服务健康中国与科技自立自强。
类器官的重要性
类器官是在体外由干细胞分化、自组装形成的三维微型器官模型,能够高度还原人体器官的生理结构与核心功能;器官芯片则是依托微流控技术及芯片技术构建的仿生生理系统,可模拟多器官间协同联动。为什么“类器官与器官芯片”能被写入本次“十五五”国家规划?究其根本,因为“类器官与器官芯片”具有三大不可替代价值:
1. 新药研发的“革命性加速器”
传统药物研发长期依赖动物实验,普遍存在人体相关性差、周期长、成本高、失败率高等痛点问题。
类器官/器官芯片人源化、高保真,毒理与药效预测准确率显著提升,同时可缩短研发周期30%以上,为制药企业降低数亿研发成本,目前已成为创新药、细胞治疗、基因治疗等领域的关键非临床模型。
2. 精准医疗与个体化治疗的“最佳替身”
通过用患者自体细胞构建肿瘤类器官,快速筛选敏感药物;结直肠癌等模型疗效预测准确率超90%,避免无效治疗与过度医疗;为罕见病、疑难肿瘤提供无动物替代的研究与用药方案。
3. 生命科学基础研究的“全新平台”
类器官可以复刻胚胎发育、器官发生、疾病进展的真实过程;支撑器官修复、再生医学、人工器官的底层突破;推动“类器官+AI+生物打印”融合,催生下一代生物制造。
综上所述:类器官不是传统研究工具的“补充替代”,而是推动生物医药研发范式迭代升级的核心基础设施。
政策演进回顾:从地方支持到国家战略,一路跃升
中国对类器官的支持,已从科研端走向产业端、监管端,形成递进式政策矩阵,逐步加强类器官与器官芯片领域政策的引导。
1. 十四五:专项启动,科研先行
2021年,科技部将基于类器官的恶性肿瘤疾病模型列入国家重点研发计划首批专项。
2021年,CDE发布指导原则,首次承认类器官可作为基因治疗非临床评价模型。
2022年,干细胞与器官修复专项,强化类器官疾病模型与转化应用。
2. 2024—2026年:监管破冰,标准落地
2024年,首个器官芯片领域的国家标准GB/T 44831-2024《皮肤芯片通用技术要求》正式发布。
2025年,CDE明确类器官数据可作为罕见病药物研发非临床依据。
2025年,国务院818号令,将类器官归入生物医学新技术,开辟独立监管通道。
3. 十五五:首次入规,国家战略
从专项、指南、标准、法规,再到此次纳入五年规划并锚定2035超前部署,我国已完成覆盖类器官领域的全层级政策闭环。
本次入规,将给行业带来什么改变
1. 资源端:国家级资金与项目全面倾斜
重大科技专项、重点研发计划、基金项目优先支持
平台、人才、专利、转化全链条扶持
加速卡脖子技术突破:培养基、支架材料、芯片器件、自动化系统
2. 产业端:从“实验室小众”到“黄金赛道”
资本信心增强,投融资与并购活跃
药企、CRO、IVD、医疗器械布局加速
推动GMP级产能、标准化模型、商业化服务快速成熟
3. 监管端:审评审批进一步提速
类器官数据更大概率被纳入药物/医疗器械审评证据体系
罕见病、细胞治疗、肿瘤新药临床申报更快
中国有望主导国际类器官标准
4. 国际竞争:抢占下一代生物医药制高点
目前全球已进入替代动物实验、人源化模型竞赛,目前美国FDA、欧盟均已陆续开放政策通道。本次入规,让中国与全球同步起跑,将推动我国在该领域与全球同步竞技,在器官芯片、类器官药筛、再生医学领域争夺规则制定权。
结语:一个时代的开始
类器官与器官芯片写入“十五五”,标志着中国生命医学进入“人源化、精准化、工程化”新阶段。它将深刻改变当前的产业现状,对科研工作者、企业、投资机构而言,这并非短期的市场风口,而是贯穿生物医药产业未来长达十年的战略主线。面向2035年发展目标,以类器官技术为核心底座,中国正加速构筑自主可控、全球领先的生物医药创新生态体系。